社会保険の加入条件とは?2026年法改正ポイントを解説

社会保険は、従業員の医療・老後・介護を支える公的保険制度です。会社は適切な手続きをとる必要があり、加入漏れがあれば遡及徴収や行政指導のリスクを負います。
また、2025年6月に年金制度改正法が成立し、短時間労働者に対する適用拡大が大幅に広がることが決まりました。2026年10月には「106万円の壁」として知られた賃金要件が撤廃される予定で、2027年以降は企業規模要件も段階的に縮小されます。
制度変更のたびに、対象者の洗い出しや手続き対応が必要となるため、人事担当者には最新の加入条件を正しく把握しておくことが求められます。
本記事では、社会保険の加入条件の基本と、2026年以降に人事担当者が押さえるべき法改正のポイントを解説します。
社会保険の加入条件とは
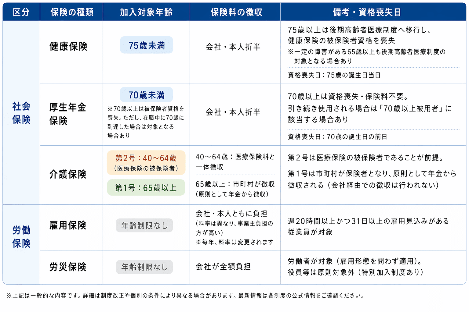
本記事で解説する社会保険は、「狭義の社会保険」と呼ばれる健康保険・厚生年金保険・介護保険の3つを指します。これに雇用保険と労災保険(この2つを労働保険と呼びます)を合わせたものが「広義の社会保険」で、区別して整理する必要があります。
まずは、社会保険の事業所の加入条件を解説したのち、従業員の加入条件とパート・アルバイトの加入条件のポイントを解説します。
労働保険については、以下の関連記事をご覧ください。
労働保険とは?雇用保険・労災保険の違いを図解でわかりやすく解説
事業所の社会保険加入条件
社会保険が適用される事業所は、「強制適用事業所」と「任意適用事業所」の2種類に分けられます。
強制適用事業所は、法律によって社会保険への加入が義務づけられた事業所です。
すべての法人(株式会社・合同会社など法人格を持つ事業所)は、事業の種類や従業員数にかかわらず強制適用事業所となります。
個人事業所は、常時5人以上の従業員を使用する事業所のうち、法定17業種(鉱業、建設業、製造業、電気ガス事業、情報通信業、運輸業、卸売業、金融業、不動産、学術研究、教育、医療、複合サービス事業、士業など)が対象です。
任意適用事業所は、強制適用の対象外となる事業所(5人未満の個人事業所や、法定17業種以外の個人事業所)が、従業員の2分の1以上の同意を得て厚生労働大臣に申請することで、社会保険に任意加入できる制度です。
なお、個人事業所については2029年10月以降、17業種以外の全業種(飲食・サービス業など)も適用対象に拡大される予定です(ただし、2029年10月時点で既に存在する事業所は当分の間対象外)。この点は後述の法改正セクションで詳しく解説します。

従業員の社会保険加入条件
強制適用事業所に使用される従業員は、原則として社会保険に加入する義務があります。ただし、年齢によって加入条件が変わります。また、次章で述べる「4分の3基準」や短時間労働者の要件で判断する点に注意が必要です。
一方、労働保険(雇用保険・労災保険)は年齢制限がなく、加入可否は労働時間や雇用形態で判断します。
実務では「75歳で健保喪失」「70歳で厚年喪失」のタイミングが特に手続きミスの起きやすい箇所であり、誕生日に達した月の翌月処理を忘れずに確認したいところです。

パート・アルバイトの社会保険加入条件
パート・アルバイトの社会保険加入は、次の「4分の3基準」と「短時間労働者の加入要件」の2段階で判断します。
【4分の3基準】
週の所定労働時間および月の所定労働日数が、正社員のおおむね4分の3以上であれば、企業規模に関わらず加入対象となります。
【短時間労働者の加入要件(特定適用事業所の場合)】
4分の3基準を満たさない場合でも、特定適用事業所(現在は従業員数51人以上)に勤務し、以下の4つの要件をすべて満たす場合は加入対象です。
- 週の所定労働時間が20時間以上
- 月額賃金が88,000円以上(賃金要件。2026年10月に撤廃予定)
- 雇用期間が2か月を超える見込みがあること
- 学生でないこと
なお、「週20時間以上」の判定は雇用契約上の所定労働時間で行います。残業等で一時的に20時間を超えた場合は直ちに加入対象とはなりませんが、2か月を超えて継続する場合は加入対象となることがあります。
パート・アルバイトの加入条件については、以下の記事で詳しく解説しています。
パート・アルバイトの社会保険加入条件とは?106万円の壁や2026年法改正ポイントを解説
社会保険に加入義務がないもの
例外的に、社会保険の加入義務が発生しない働き方がいくつか存在し、以下に該当する者は、社会保険の適用除外となります。日雇いや季節的雇用のケースは実務でも問い合わせを受けることがあるため、概要を押さえておきましょう。
【日雇い労働者】
日々雇い入れられる者(1カ月を超えて引き続き使用されるようになった場合は、その日から被保険者となります)。
【2か月以内の期間を定めて使用される者】
期間が明確に区切られている場合。ただし、所定の期間を超えて引き続き使用される場合は、その翌日から被保険者となります。また、当初から「2か月を超えることが見込まれる場合」は当初から加入対象です。
【季節的業務(4か月以内)に使用される者】
継続して4か月を超える予定で使用される場合は、当初から被保険者となります。
【所在地が一定しない事業所に使用される者】
いかなる場合も被保険者になりません。
ただし上記の適用除外に該当しても、実際の就労実態が当初と異なり、継続的な雇用となった場合は遡って加入手続きが必要になることがあります。契約当初の条件と実態に乖離が生じないよう、日頃から雇用管理を適切に行うことが重要です。
社会保険の加入条件はどう変わる?法改正のポイント

2025年6月13日、年金制度改正法が成立しました。
これにより、社会保険の適用拡大が今後10年にわたって段階的に進みます。人事担当者が特に注目すべき3つのポイントを解説します。
特定適用事業所51人要件が撤廃
2026年4月現在、パート・アルバイトが社会保険に加入するための企業規模要件(特定適用事業所)は「従業員数51人以上」です。
従業員数は、正社員および正社員のおおむね4分の3以上の労働時間で働く従業員の数(厚生年金保険の被保険者数)で判断します。また、法人は法人番号が同一の全企業を合計し、個人事業所は個々の事業所ごとにカウントします。
今回の改正で、この要件が2027年から2035年にかけて段階的に縮小・撤廃されます。
企業規模要件の段階的撤廃スケジュール
- 2027年10月以降:従業員数36人~50人の企業が対象
- 2029年10月以降:従業員数21人~35人の企業が対象
- 2032年10月以降:従業員数11人~20人の企業が対象
- 2035年10月以降:従業員10人以下の企業が対象
これにより、中小・小規模事業者でも週20時間以上勤務するパート・アルバイトが社会保険の加入対象となり、企業は保険料の労使折半負担が増加します。
一方、従業員にとっては将来の年金受給額の増加や傷病手当金・出産手当金の給付が充実するメリットがあります。
企業への主な影響は次のとおりです。
・法定福利費(社会保険料の事業主負担)の増加
・給与計算・社会保険手続きの事務負担増大
・「扶養の範囲で働きたい」という従業員との就労条件の調整
そして場合によっては採用・定着戦略の見直しが必要になります。
参考:「社会保険加入対象者の範囲が拡大されるのをご存じですか?」(厚生労働省)
月88,000円の要件|106万円の壁がなくなる
現行の短時間労働者の加入要件の一つである「月額賃金88,000円以上(年収106万円相当)」が、2026年10月をめどに撤廃されます。
撤廃の背景にあるのは最低賃金の引き上げです。
2025年度の地域別最低賃金改定により、全都道府県で時給が1,016円を超え、全国加重平均は1,118円となりました。時給1,016円以上の地域では、週20時間勤務するだけで月額88,000円を超えてしまうため、賃金要件の実効性が失われたと判断されたものです。
撤廃後は、「週20時間以上」「2か月超の雇用見込み」「学生でないこと」の要件を満たす短時間労働者であれば、賃金額にかかわらず社会保険の加入対象となります(特定適用事業所に勤務している場合)。
ただし、「130万円の壁」(社会保険の被扶養者認定基準)は残ります。106万円の壁と130万円の壁は別々の制度であり、それぞれに影響が生じる点に注意が必要です。
さらに、税金の壁(2026年分からは年収178万円超で所得税が発生)は社会保険の壁とは別物です。
136万円は所得税が発生するラインではなく、配偶者控除・扶養控除が満額受けられる年収の目安(2026年・2027年の時限措置を含む)であり、混同に注意が必要です。
年収の壁が複数存在することを踏まえ、人事担当者は最新の法令動向を継続的にキャッチアップしていく必要があります。
社会保険の扶養認定基準が明確になる
2026年4月1日より、健康保険の被扶養者認定における年間収入の判定方法が変わりました。
これまで「130万円未満」かどうかは、認定対象者の過去の収入・現時点の収入・将来の収入の見込みなどから、今後1年間の収入を総合的に判断する方式でした。
そのため、繁忙期の残業代が増えた月の収入だけを見て扶養から外れてしまうケースや、保険者(協会けんぽ・健康保険組合)によって判断基準にばらつきがあるといった問題が指摘されていました。
2026年4月以降は、給与収入のみの場合に限り、労働条件通知書(雇用契約書)に記載された時給・所定労働時間・勤務日数などから算出した年間収入見込みが判定基準となる特例ルールが追加されました。
労働契約に明確な規定がなく、労働契約段階では見込むことが難しい時間外労働(残業)に対する賃金は原則として年間収入に含めません。よって、一時的な残業で実際の収入が130万円を超えても、契約上の年収が130万円未満であれば扶養にとどまれるようになります。
なお、年金収入・事業収入など給与以外の収入がある場合は、従来どおりの判定方式が継続されます。また、新ルールの適用には、認定対象者本人が「給与収入のみである」旨の申立てを行う必要があります。
参考:労働契約内容による年間収入が基準額未満である場合の被扶養者の認定 における年間収入の取扱いに係るQ&Aについて (厚生労働省)
社会保険の法改正前に人事が準備することは?
段階的な法改正に備え、人事担当者は以下のような準備を早めに進めておくことが重要です。
現状の把握
対象者の洗い出しと就業意向の確認 自社のパート・アルバイトの就業実態(週の所定労働時間・月額賃金・雇用期間)を一覧化し、現状の加入要件と照らし合わせます。また、「今後どのくらい働きたいか」をアンケートなどで把握し、法改正後に社会保険加入対象となりそうな従業員を事前に特定しておきましょう。
コストシミュレーション
新たに社会保険に加入する従業員が生じた場合、事業主負担の社会保険料がどの程度増えるかを試算します。中小企業では年間数十万円規模の負担増となることもあるため、財務的な影響を早期に把握し、予算計画に反映させておくことが重要です。
従業員への丁寧な説明と相談対応の準備
社会保険に加入すると手取りが減ることへの不満や、「扶養を外れたくないので退職・減時間したい」「逆に正社員を希望したい」といった相談が増えることが予想されます。
加入のメリット(将来の年金増加・傷病手当金・出産手当金など)と負担増加(保険料控除)の両面を分かりやすく説明できる資料を整備しておきましょう。
なお、配偶者の勤務先から家族手当(配偶者手当)が支給されている従業員については、社会保険に加入することで家族手当の支給対象から外れる場合があります。手当の支給基準は各企業の就業規則によって異なるため、従業員が配偶者の勤務先に確認するよう促すとともに、説明資料にもこの点を盛り込んでおくことを推奨します。
労働条件通知書・雇用契約書の整備
2026年4月からの扶養認定新ルールでは、労働条件通知書の記載内容が扶養判定の根拠となります。
企業側への実務的な影響として、労働条件通知書の記載内容が扶養認定の直接的な根拠となるため、これまで以上に書類の正確な整備が求められます。
既存の雇用契約書の書式を見直し、時給・所定労働時間・所定労働日数・通勤手当・時間外労働の有無を明確に記載できる書式に更新しておくことを推奨します。
特に、時給・所定労働時間・労働日数・通勤手当・時間外労働の有無を明確に記載することが重要です。昇給や勤務時間変更など労働条件の変化があった際には、変更内容に基づき保険者への確認が必要となります。
なお、契約上の年収が130万円以上と読み取れる場合は、実際の収入が130万円未満であっても扶養に入れない可能性があります。また、意図的に労働条件通知書の賃金を低く記載した場合は、認定取消しの対象となります。
社会保険の加入手続き
社会保険の加入手続きの仕方を、事業所と従業員にわけて解説します。

事業所の新規適用届
社会保険の強制適用事業所に該当することとなった事業所は、「健康保険・厚生年金保険 新規適用届」を提出する必要があります。
【提出先】
事務センターまたは管轄の年金事務所。郵送の場合は事務センター、窓口持参の場合は管轄の年金事務所となります。電子申請も利用可能です。
【提出期限】
事実発生(法人設立・適用要件を満たした日)から5日以内
【主な添付書類】
法人の場合は法人(商業)登記簿謄本など、個人事業所の場合は事業主の世帯全員の住民票など。なお、これらの書類は提出日からさかのぼって90日以内に発行されたものが必要です。
なお、すでに社会保険に加入している事業所で、法改正により新たに「特定適用事業所」に該当することとなった場合(パート等の短時間労働者の加入要件を満たす事業所)は、特定適用事業所該当届の提出が必要です。
この場合、日本年金機構において直近11か月のうち5か月、厚生年金保険の被保険者数が50人を超えたことが確認された場合は、対象の適用事業所に「特定適用事業所に関する重要なお知らせ」が送付されます。
法人事業所の場合は、同一の法人番号を有するすべての適用事業所を代表する本店または主たる事業所からまとめて届出を行います。
個人事業所の場合は、各適用事業所がそれぞれ届出を行います。また、特定適用事業所への該当に伴い、新たに被保険者資格を取得する短時間労働者がいる場合は、各適用事業所が「被保険者資格取得届」を併せて提出する必要があります。
従業員の資格取得届
新たに社会保険の被保険者となる従業員が生じた場合、「健康保険・厚生年金保険 被保険者資格取得届」を提出します。
【提出先】
事務センターまたは管轄の年金事務所。郵送の場合は事務センター、窓口持参の場合は管轄の年金事務所となります。電子申請も利用可能です。なお、健康保険組合に加入している事業所は、厚生年金保険分を年金事務所(事務センター)へ、健康保険分を健康保険組合へそれぞれ提出する必要があります。
【提出期限】
資格取得の事実発生から5日以内
【添付書類】
原則不要。ただし、60歳以上の方を退職後1日の間もなく再雇用した場合や、国民健康保険組合に引き続き加入する場合などは、それぞれ所定の添付書類が必要となります。
資格取得届が必要となるのは、入社時だけではありません。在職中に「4分の3基準」を満たすようになった場合や、短時間労働者が特定適用事業所において所定の要件(「週20時間以上」「所定内賃金が月額88,000円以上」(2026年10月に撤廃予定)「2か月超の雇用見込み」「学生でないこと」)をすべて満たすようになった場合も、その時点で資格取得の手続きが必要です。
反対に、退職・死亡・70歳到達(厚生年金)・75歳到達(健康保険)・労働条件の変更による4分の3基準の非該当など、被保険者資格の喪失が生じる際には「資格喪失届」の提出が必要となります。
なお、退職等により資格を喪失した後に家族の扶養に入る場合は、被保険者側の事業所から資格喪失届が提出されたうえで、扶養者の勤務先を通じて「健康保険被扶養者(異動)届」を提出する手続きが別途必要となります。
新卒社員の社会保険加入のタイミングや入社時に必要なさまざまな書類について、次の記事で解説しています。
新卒社員の社会保険はいつから加入?保険料と入社時の必要書類
まとめ
社会保険の加入条件は、事業所の規模・種類と従業員の就労実態の両面から判断します。
強制適用事業所では従業員を原則全員加入させる義務があり、パート・アルバイトについては「4分の3基準」または短時間労働者の4要件で判断します。
2025年6月の法改正により、今後10年で社会保険の適用拡大が段階的に進みます。
2026年10月には106万円の壁(賃金要件)が撤廃され、2027年以降は企業規模要件も縮小が始まります。また2026年4月には扶養認定の判定方法が労働契約ベースに変わり、労働条件通知書の整備が一層重要になりました。
これらの制度変更は、採用・労働条件・コスト管理にも直結します。「いつ」「どんな従業員が」加入対象となるかを事前に把握し、従業員への説明体制や書類管理の仕組みを早めに整えておくことが、スムーズな法改正対応の鍵となります。
プロフィール

長澤 千晴(特定社会保険労務士/産業カウンセラー/ライター) |
| HR専門のコンテンツマーケティング「人事ライター」所属 大学卒業後、大手旅行会社に入社し、団体旅行営業・添乗業務を担当。その後、出版業界に転身し、月刊誌・隔週刊誌・週刊誌及び書籍・ムックの編集に従事。 |
https://jinjiwriter.com/author/Chiharu
勤怠管理についてお困りのことはありませんか?
月100円で企業の勤怠管理に関するお悩みを劇的に改善致します。





